四川省人民政府
关于全面推进大众创业、万众创新
的意见
川府发〔2015〕27号 2015年5月5日
(已失效)
各市(州)、县(市、区)人民政府,省政府各部门、各直属机构,有关单位:
为全面贯彻党中央、国务院关于大众创新创业的决策部署,加快实施创新驱动发展战略,适应经济发展新常态,顺应网络时代新要求,全面推进大众创业、万众创新,打造促进经济增长“新引擎”,特提出以下意见。
一、总体思路和主要目标
加快实施创新驱动发展战略,主动适应经济发展新常态,实施创业四川行动,有效整合资源,集成落实政策,完善服务模式,培育创新文化,激发全社会创新创业活力,搭建创新创业转化孵化平台,构建创新创业生态体系,形成想创、会创、能创、齐创的生动局面,实现新增长、扩大新就业,促进全省经济平稳健康发展。
——坚持市场主导,政府引导。充分发挥市场配置资源的决定性作用,强化政府引导,促进创新创业与市场需求和社会资本有机结合。
——坚持创新推动,促进就业。推进以创新为核心的创业就业,壮大创新创业群体,大力孵化培育科技型中小微企业,打造新的经济增长点。
——坚持机制创新,优化服务。降低创新创业门槛,构建市场化、专业化、资本化、全链条增值服务体系,提高创新创业效率。
到2017年,实现创新创业主体从小众到大众、创新创业载体从重点布局到全面建设、创新创业服务从强硬条件到重软服务的转变。全省各类孵化载体达到500家,面积达到1000万平方米以上,初步建成覆盖全省各市(州)、县(市、区)的科技企业孵化培育体系,新增科技型中小微企业20000家,科技创业者突破10万人,发明专利申请量达到4.5万件,培育一批天使投资人和创业投资机构,创新创业政策体系更加健全,服务体系更加完善,形成全社会创新创业的浓厚社会氛围。
二、主要任务
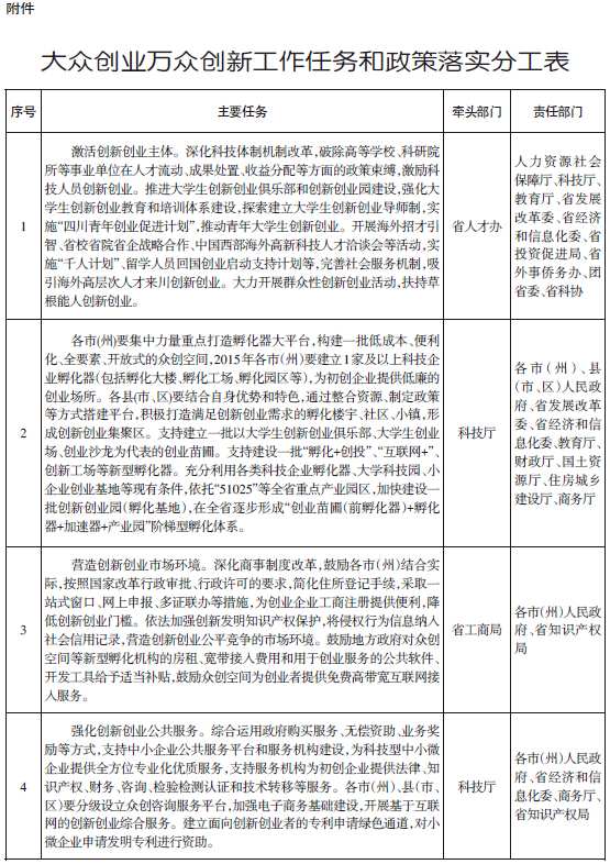
(一)激活创新创业主体。深化科技体制机制改革,破除高等学校、科研院所等事业单位在人才流动、成果处置、收益分配等方面的政策束缚,激励科技人员创新创业。推进大学生创新创业俱乐部和创新创业园建设,强化大学生创新创业教育和培训体系建设,探索建立大学生创新创业导师制,实施“四川青年创业促进计划”,推动青年大学生创新创业。开展海外招才引智、省校省院省企战略合作、中国西部海外高新科技人才洽谈会等活动,实施“千人计划”、留学人员回国创业启动支持计划等,完善社会服务机制,吸引海外高层次人才来川创新创业。大力开展群众性创新创业活动,扶持草根能人创新创业。
(二)夯实创新创业载体。各市(州)要集中力量重点打造孵化器大平台,构建一批低成本、便利化、全要素、开放式的众创空间。2015年各市(州)要建立1家及以上科技企业孵化器(包括孵化大楼、孵化工场、孵化园区等),为初创企业提供低廉的创业场所。各县(市、区)要结合自身优势和特色,通过整合资源、制定政策等方式搭建平台,积极打造满足创新创业需求的孵化楼宇、社区、小镇,形成创新创业集聚区。支持建立一批以大学生创新创业俱乐部、大学生创业场、创业沙龙为代表的创业苗圃。支持建设一批“孵化+创投”、“互联网+”、创新工场等新型孵化器。充分利用各类科技企业孵化器、大学科技园、小企业创业基地等现有条件,依托“51025”等全省重点产业园区,加快建设一批创新创业园(孵化基地),在全省逐步形成“创业苗圃(前孵化器)+孵化器+加速器+产业园”阶梯型孵化体系。
(三)营造创新创业市场环境。深化商事制度改革,鼓励各市(州)结合实际,按照国家改革行政审批、行政许可的要求,简化住所登记手续,采取一站式窗口、网上申报、多证联办等措施,为创业企业工商注册提供便利,降低创新创业门槛。依法加强创新发明知识产权保护,将侵权行为信息纳入社会信用记录,营造创新创业公平竞争的市场环境。鼓励地方政府对众创空间等新型孵化机构的房租、宽带接入费用和用于创业服务的公共软件、开发工具给予适当补贴,鼓励众创空间为创业者提供免费高带宽互联网接入服务。
(四)强化创新创业公共服务。综合运用政府购买服务、无偿资助、业务奖励等方式,支持中小企业公共服务平台和服务机构建设,为科技型中小微企业提供全方位专业化优质服务,支持服务机构为初创企业提供法律、知识产权、财务、咨询、检验检测认证和技术转移等服务。各市(州)、县(市、区)要分级设立众创咨询服务平台,加强电子商务基础建设,开展基于互联网的创新创业综合服务。建立面向创新创业者的专利申请绿色通道,对小微企业申请发明专利进行资助。
(五)强化财政资金引导。设立四川省创新创业投资引导基金,发挥财政资金杠杆作用,通过市场机制引导社会资金和金融资本支持创新创业,重点支持初创期、种子期及成长期的科技型中小微企业。积极争取设立国家参股新兴产业创投基金,通过设立创业投资子基金、贷款风险补偿等方式支持科技型中小企业发展。用好中小企业发展专项资金、电子商务财银联动资金,运用风险补助和投资保障等方式,引导创业投资机构投资于科技型中小微企业。发挥财税政策作用,支持天使投资、创业投资发展,培育发展天使投资群体。
(六)完善创业投融资机制。发挥多层次资本市场作用,推动科技型企业上市融资,以及在全国中小企业股权转让系统和成都(川藏)股权交易中心等区域性股权交易市场挂牌融资,完善私募投资基金和股权众筹等投融资机制,积极利用中小企业私募债、资产证券化、银行间市场等拓展科技型中小微企业融资渠道,为科技型中小微企业提供综合金融服务。完善银科对接系统建设,搭建银科对接平台,推进银行业机构科技支行建设,推进知识产权质押融资,开展科技小额贷款试点。创新科技保险产品和服务模式,探索大型设备首台套保险,加大对科技型中小微企业的支持力度。完善省市县三级联动的科技金融服务体系。
(七)推进创新创业资源开放共享。优化我省创新创业平台布局,形成基础研究、应用研究、技术创新和成果转化协调发展体系,推动重点实验室、工程实验室、工程(技术)研究中心、科技基础条件平台等向全社会开放,建立兼顾各方利益的资源开放共享机制,为科技型中小微企业提供公共研发服务。
(八)打造系列创新创业活动品牌。举办中国创新创业大赛(四川赛区)、四川青年创新创业创富大赛、“创青春”四川省大学生创新创业大赛、天府·宝岛工业设计大赛、四川青年电子商务创新创意创业大赛等赛事,开展创新创业者、企业家、投资人和专家学者共同参与的创新创业沙龙、创新创业大讲堂、创新创业训练营和成都“创业天府·菁蓉汇”等活动,搭建创新创业展示和投融资对接平台。
三、支持政策
(九)下放科技成果使用、处置和收益权。对财政资金支持形成的,不涉及国防、国家安全、国家利益、重大社会公共利益的科技成果使用权、处置权和收益权,全部下放给符合条件的项目承担单位。单位主管部门和财政部门对科技成果在境内使用、处置不再审批或备案,科技成果转移转化所得收入全部留归单位,纳入单位预算,实行统一管理,处置收入不上缴国库。
(十)鼓励科技人员离岗创办企业。符合条件的科研院所科技人员经所在单位批准,可带科研项目和成果、保留基本待遇到企业开展创新工作或创办企业,3年内可保留人事关系,工龄连续计算,薪级工资按规定正常晋升,保留其原聘专业技术岗位等级,不影响职称评定。单位建立相应管理办法,规范科技人员离岗期间和期满后的权利和义务。允许高等学校、科研院所科技人员在符合法律法规和政策规定条件下,经所在单位批准从事创业或到企业开展研发、成果转化并取得合法收入。
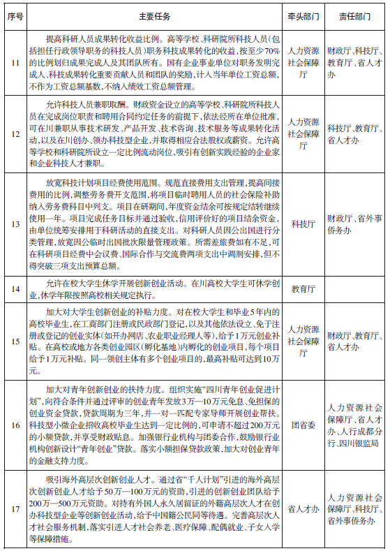
(十一)提高科研人员成果转化收益比例。高等学校、科研院所科技人员(包括担任行政领导职务的科技人员)职务科技成果转化的收益,按至少70%的比例划归成果完成人及其团队所有。国有企业事业单位对职务发明完成人、科技成果转化重要贡献人员和团队的奖励,计入当年单位工资总额,不作为工资总额基数,不纳入绩效工资总额管理。
(十二)允许科技人员兼职取酬。财政资金设立的高等学校、科研院所科技人员在完成岗位职责和聘用合同约定任务的前提下,依法经所在单位批准,可在川兼职从事技术研发、产品开发、技术咨询、技术服务等成果转化活动,以及在川创办、领办科技型企业,并取得相应合法股权或薪资。允许高等学校和科研院所设立一定比例流动岗位,吸引有创新实践经验的企业家和企业科技人才兼职。
(十三)放宽科技计划项目经费使用范围。规范直接费用支出管理,提高间接费用比例,调整劳务费开支范围,将项目临时聘用人员的社会保险补助纳入劳务费科目中列支。项目在研期间,年度资金结余可按规定结转继续使用一年。项目完成任务目标并通过验收,信用评价好的项目结余资金,由单位统筹安排用于科研活动的直接支出。对科研人员因公出国进行分类管理,放宽因公临时出国批次限量管理政策。所需差旅费如有不足,可在科研项目经费中会议费、国际合作与交流费两项支出中调剂安排,但不得突破三项支出预算总额。
(十四)允许在校大学生休学开展创新创业活动。在川高校大学生可休学创业,休学年限按照高校相关规定执行。
(十五)加大对大学生创新创业的补贴力度。对在校大学生和毕业5年内的高校毕业生,在工商部门注册或民政部门登记,以及其他依法设立、免于注册或登记的创业实体(如开办网店、农业职业经理人等),给予1万元创业补贴。在高校或地方各类创业园区(孵化基地)内孵化的创业项目,每个项目给予1万元补贴。同一领创主体有多个创业项目的,最高补贴可达到10万元。
(十六)加大对青年创新创业的扶持力度。组织实施“四川青年创业促进计划”,向符合条件并通过评审的创业青年发放3—10万元免息、免担保的创业资金贷款,贷款周期为3年,并一对一匹配专家导师开展创业帮扶。科技型小微企业招收高校毕业生达到一定比例的,可申请不超过200万元的小额贷款,并享受财政贴息。加强银行业机构与团委合作,鼓励银行业机构创新设计“青年创业”贷款。落实小额担保贷款政策,加大对创业青年的金融支持力度。
(十七)吸引海外高层次创新创业人才。通过省“千人计划”引进的海外高层次创新创业人才给予50万—100万元的资助,引进的创新创业团队给予200万—500万元资助。对持有外国人永久居留证的外籍高层次人才创办科技型企业等创新创业活动,给予中国籍公民同等待遇。完善高层次人才社会服务机制,落实引进人才社会养老、医疗保障、配偶就业、子女入学等保障措施。
(十八)强化对大学生创新创业载体的支持。经评审符合条件的创新创业俱乐部,可申请100万—300万元左右的资金补助,用于创新创业培训、项目孵化和设备购置等。规模较大、成效突出的创新创业俱乐部,经项目验收合格的,可申请连续资金补助。经评审符合条件的大学生创新创业园,根据其规模和发展情况,可申请100万—500万元的资金补助,主要用于基础设施建设、孵化平台建设、创新创业团队及项目资助、创新创业辅导培训等。
(十九)加大孵化器建设支持力度。利用工业用地建设的科技企业孵化器,在不改变科技企业孵化服务用途的前提下,其载体房屋可按幢、层等有固定界限的部分为基本单元进行产权登记并出租或转让。对申报国家高新区的省级高新区孵化器和各市(州)重点建设的孵化器给予专项支持500万—1000万元。对新认定的国家级孵化器给予专项项目支持50万—100万元。
(二十)探索先照后证工商登记模式。选取成都、泸州、遂宁、甘孜四个市(州)推行先照后证试点。除涉及市场主体机构设立的审批事项及依法予以保留的外,其余涉及市场主体经营项目、经营资格的前置许可事项,不再实行先主管部门审批、再工商登记的制度。
(二十一)开展创新券补助政策试点。鼓励各地开展创新券补助政策试点,支持科技型中小微企业利用创新券,向高等学校、科研机构、科技中介服务机构及大型科学仪器设施共享服务平台购买所需科研服务,相关科研服务机构持创新券到政府部门兑现补贴。省科技、财政部门根据上一年度各地的补助额度,给予适当补助。
(二十二)大力支持专利实施转化。鼓励单位和个人依法采取专利入股、质押、转让、许可等方式促进专利实施获得收益。以专利权等依法可以转让的非货币财产作价入股的,在公司注册资本中所占比例不受限制。既未约定也未在单位规章制度中规定的情形下,国有企事业单位自行实施其发明专利的,在专利有效期内,每年给予全体职务发明人的报酬总额不低于实施该发明专利营业利润的5%;转让、许可他人实施专利或者以专利出资入股的,给予发明人或者设计人的报酬应不低于转让费、许可费或者出资比例的20%。
四、组织实施
(二十三)加强组织领导。建立四川省推进创新创业工作联席会议制度,加强对创新创业工作的统筹、指导和协调。各地、各部门要高度重视推进大众创新创业工作,结合实际制定具体实施方案,明确工作任务,切实加大资金投入、政策支持和条件保障力度。
(二十四)形成推进合力。各市(州)、县(市、区)科技管理部门要加强与党政部门、群团组织的工作协调,不断完善政策措施,加强对众创空间的指导和支持。各地要做好大众创新创业政策落实情况调研、发展情况统计汇总等工作,及时报告有关进展情况。
(二十五)加强示范引导。成都市、绵阳市要发挥好创新创业引导示范作用。鼓励天府新区、高新技术产业开发区、小企业创业基地和其他有条件的地方开展创新创业试点,积极探索推进大众创新创业的新机制、新政策,不断完善创新创业服务体系。
(二十六)营造创新创业氛围。积极倡导敢为人先、宽容失败的创新文化,树立崇尚创新、创业致富的价值导向,大力培育创业精神和创客文化,将奇思妙想、创新创意转化为实实在在的创业活动。加强各类媒体对大众创新创业的新闻宣传和舆论引导,报道一批创新创业先进事迹,树立一批创新创业典型人物,让大众创业、万众创新在全社会蔚然成风。
附件:大众创业万众创新工作任务和政策落实分工表



