《四川省散装食品销售标签标识规范》《四川省食用农产品市场销售标签标识规范》《四川省食品销售凭证规范》已经省市场监管局2024年第2次局务会议审议通过,现印发给你们,请抓好贯彻落实。
四川省散装食品销售标签标识规范
1 范围
本规范适用于四川省行政区域内散装食品销售标签标识,不适用于预包装食品和食用农产品。制售食品可参照执行。
2 术语和定义
2.1 散装食品,指在经营过程中无食品生产者预先制作的定量包装或者容器、需要称重或者计件销售的食品,包括无包装以及称重或者计件后添加包装的食品。在经营过程中,食品经营者进行的包装,不属于定量包装。
2.2 酒类,指酒精度(乙醇含量)大于0.5% vol的饮料酒,包括发酵酒、蒸馏酒、配制酒以及其他含酒精成分的饮料。但依法应当按照药品、保健食品管理的除外。
2.3 标签标识,本规范所称标签标识,指粘贴、印刷、标注或者随附等附加于散装食品的容器、外包装,销售、贮存场所的货架、货柜等明显位置,用以辨识和说明食品基本信息、特征或者属性的文字、符号、数字、图案及其他说明的总称。
3 依据
《中华人民共和国食品安全法》
《中华人民共和国未成年人保护法》
《中华人民共和国产品质量法》
《中华人民共和国消费者权益保护法》
《中华人民共和国食品安全法实施条例》
《四川省食品安全条例》
《四川省酒类管理条例》
《绿色食品标志管理办法》(中华人民共和国农业农村部令2022年第1号)
《有机产品认证管理办法》(国家市场监督管理总局令第61号)
《明码标价和禁止价格欺诈规定》(国家市场监督管理总局令第56号)
《食品安全国家标准 食品经营过程卫生规范》(GB 31621—2014)
《食品安全国家标准 食品冷链物流卫生规范》(GB 31605—2020)
4 借鉴
《食品安全国家标准 预包装食品标签通则》(GB 7718—2011)
《饮料酒术语和分类》(GB/T 17204—2021)
《食品安全地方标准 即食食品现场制售卫生规范》(DB 31/2027—2023)
5 基本要求
5.1 应符合法律法规的规定,并符合相应食品安全标准的规定。
5.2 应清晰、醒目、持久,应使消费者购买时易于辨认和识读。
5.3 应通俗易懂、有科学依据,不得标示封建迷信、色情、贬低其他食品或违背科学常识的内容。
5.4 应真实、准确,不得以虚假、夸大、使消费者误解或欺骗性的文字、图形等方式介绍食品,也不得利用字号大小或色差误导消费者。
5.5 不应直接或以暗示性的语言、图形、符号,误导消费者将购买的食品或食品的某一性质与另一产品混淆。
5.6 不应标注或者暗示具有预防、治疗疾病作用的内容,不得明示或者暗示具有保健作用。
5.7 应使用规范的汉字(商标除外)。具有装饰作用的各种艺术字,应书写正确,易于辨认。
5.7.1 可以同时使用拼音或少数民族文字,拼音不得大于相应汉字。
5.7.2 可以同时使用外文,但应与中文有对应关系(商标、进口食品的制造者和地址、国外经销者的名称和地址、网址除外)。所有外文不得大于相应的汉字(商标除外)。
6 标示内容
6.1 一般要求
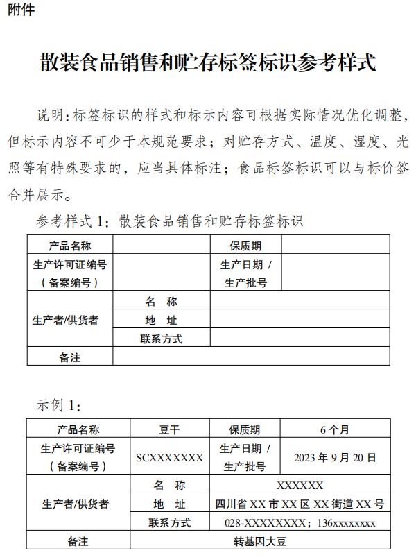
6.1.1 散装食品销售标签标识应当包括食品的名称、食品生产许可证编号或备案编号、生产日期或生产批号、保质期、生产者的名称、地址、联系方式及其他需要标示的内容。
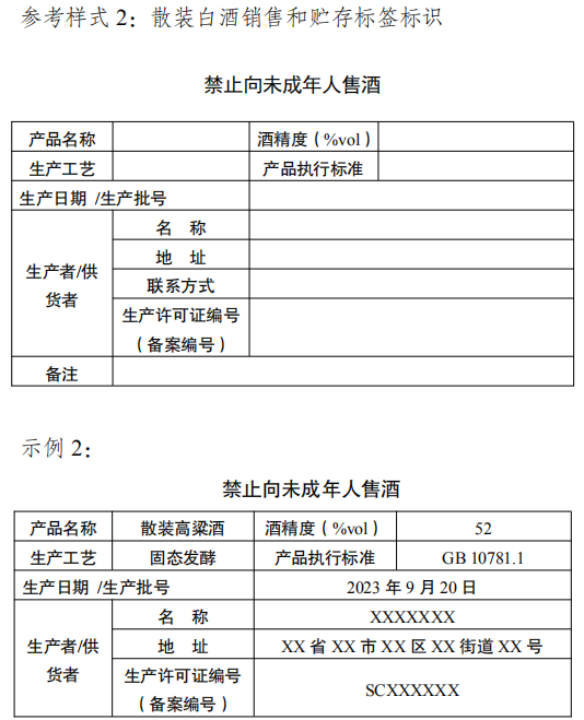
6.1.2 散装白酒销售标签标识除符合6.1.1的要求外,还应当标注执行标准、生产工艺、酒精度。
6.1.3应当在酒类销售场所显著位置设置不向未成年人售酒等警示语。
6.1.4 贮存散装食品,应当在贮存位置标明食品的名称、生产日期或者生产批号、保质期、生产者名称及联系方式等内容。
6.1.5 预包装食品拆零销售,其销售和贮存标签标识参照本规范执行。
6.2 食品名称
6.2.1 应在散装食品标签标识的醒目位置,清晰地标示反映食品真实属性的食品名称。
6.2.2 国家标准、行业标准或地方标准对食品名称有规定的,应采用标准规定的名称或等效名称。
6.2.3 国家标准、行业标准或地方标准对食品名称没有规定的,应当标注不会导致消费者误解或混淆的常用名或俗名。
6.3 食品生产许可证编号或备案编号
实施生产许可证管理或备案管理的散装食品,应当标注食品生产许可证编号或备案编号。
6.4 生产日期或生产批号、保质期
6.4.1 应清晰标注散装食品的生产日期和保质期。
6.4.2 应按“年、月、日”的顺序标示日期,如果不按此顺序标示,应注明日期标示顺序。
6.4.3 散装食品标注的生产日期应当与生产者在出厂时标注的生产日期一致。
6.4.4 拆零销售的食品不得更改原有的生产日期或延长保质期。不同生产日期的散装食品混装销售,应在标签标识上标示最早的生产日期和最短的保质期限。
6.4.5 保质时间不超过72小时的,生产日期和保质期应当标注到小时,并采用24小时制标注。
6.4.6 对贮存方式、温度、湿度、光照等有特殊要求的,应当具体标注。
贮存条件可以参考如下标示形式:
a) 常温(或冷冻,或冷藏,或避光,或阴凉干燥处)保存;
b) ×× - ×× ℃保存;
c) 请置于阴凉干燥处;
d) 常温保存,开封后需冷藏;
e) 温度:≤××℃,湿度:≤×× %。
6.4.7 酒精度(乙醇含量)含量10% vol以上(含10%)的饮料酒、食醋、固态食糖类,可以免除标注保质期。
6.5 生产者的名称、地址和联系方式
6.5.1 应标注生产者的名称、地址和联系方式。生产者名称和地址应当是依法登记注册、能够承担产品质量责任的生产者的名称、地址。联系方式应当真实有效。
6.5.2 受委托生产加工食品且不负责对外销售的,应当标注委托企业的名称和地址;对于实施生产许可证管理的食品,委托企业具有其委托加工的食品生产许可证的,应当标注委托企业的名称、地址和被委托企业的名称,或者仅标注委托企业的名称和地址。
6.6 其他标示内容
6.6.1 经电离辐射、辐照处理过的食品,应标注“辐照食品”。
6.6.2 转基因散装食品的标签标识应当在备注栏按照规定显著标示。
6.6.3 获得绿色食品标志使用权的散装食品,可在获证产品及其包装、标签、说明书上使用绿色食品标志。
6.6.4 有机散装食品的认证委托人应当在获证产品或者产品的最小销售包装上,加施中国有机产品认证标志、有机码和认证机构名称。
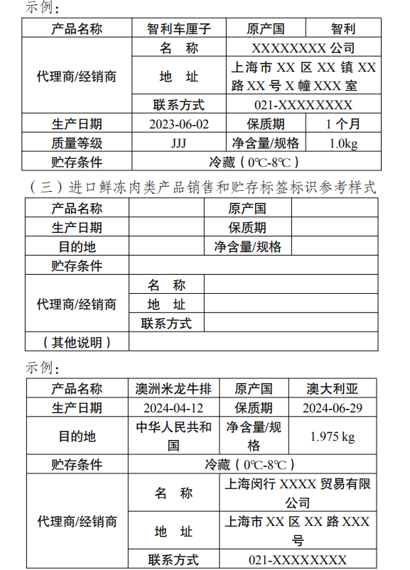
6.6.5 进口的散装食品应当标注原产地以及境内进口商或者代理商的名称、地址和联系方式。
6.6.6 食品执行标准中要求标注的其他内容。
7 推荐标示内容和标示方式
7.1 食用方法
根据产品需要,可以标示容器开启方法、食用方法、烹调方法、复水再制方法等对消费者有帮助的说明。
7.2 致敏物质
7.2.1 以下食品及其制品可能导致过敏反应,如果用作配料,宜在配料表中使用易辨识的名称,或在标签标识中加以提示:
a) 含有麸质的谷物及其制品(如小麦、黑麦、大麦、燕麦、斯佩耳特小麦或它们的杂交品系);
b) 甲壳纲类动物及其制品(如虾、龙虾、蟹等);
c) 鱼类及其制品;
d) 蛋类及其制品;
e) 花生及其制品;
f) 大豆及其制品;
g) 乳及乳制品(包括乳糖);
h) 坚果及其果仁类制品。
7.2.2 如加工过程中可能带入上述食品或其制品,宜在标签标识中加以提示。
7.3 鼓励经营者在销售标签标识中标注食品配料表、上架日期等信息。
7.4 经营者可以通过电子屏幕、电子货架等信息化方式向消费者展示散装食品标签标识相关内容。
8 标签标识格式
8.1 标签标识字体颜色推荐黑色,若手写,字迹要求工整,笔画保持清晰,内容不得有重叠或涂改。标签标识字体大小适中,内容居中。
8.2 散装食品销售标签标识可以与标价签合并展示。
8.3 散装食品销售和贮存标签标识参考样式见附件。
9 施行日期与有效期
本规范自2024年5月1日起施行,有效期5年。

四川省食用农产品市场销售标签标识规范
1范围
1.1 本规范适用于四川省行政区域内食用农产品集中交易市场、商场、超市、便利店等固定场所的食用农产品销售标签标识,不适用于食用农产品的收购行为。食品小经营店、食品摊贩可以参照本规范执行。
1.2 农产品生产企业、农民专业合作经济组织以及从事农产品收购的单位或者个人包装销售的农产品,适用《农产品包装和标识管理办法》。
2 术语和定义
2.1 食用农产品,指来源于种植业、林业、畜牧业和渔业等供人食用的初级产品,即在农业活动中获得的供人食用的植物、动物、微生物及其产品,不包括法律法规禁止食用的野生动物产品及其制品。
2.2 即食食用农产品,指以生鲜食用农产品为原料,经过清洗、去皮、切割等简单加工后,可供人直接食用的食用农产品。
2.3 食用农产品市场销售,本规范所称食用农产品市场销售是指通过食用农产品集中交易市场(以下简称集中交易市场)、商场、超市、便利店等固定场所销售食用农产品的活动,不包括食用农产品收购行为。
2.4 标签标识,指粘贴、印刷、标注或者随附等附加于食用农产品的容器、外包装,销售、贮存场所的货架货柜等明显位置,用以辨识和说明食品基本信息、特征或者属性的文字、符号、数字、图案及其他说明的总称。
2.5 食用农产品集中交易市场,指销售食用农产品的批发市场和零售市场(含农贸市场等集中零售市场),不包括自然形成的集镇贸易市场。
3 依据
《食用农产品市场销售质量安全监督管理办法》(国家市场监督管理总局令第81号)
《农产品包装和标识管理办法》(中华人民共和国农业部令第70号)
《食品经营许可和备案管理办法》(国家市场监督管理总局令第78号)
4 借鉴
《食品安全国家标准 预包装食品标签通则》(GB 7718—2011)
《食品安全国家标准 预包装特殊膳食用食品标签》(GB 13432—2013)
《食品安全国家标准 动物性水产制品》(GB 10136—2015)
《鲜活农产品标签标识》(GB/T 32950—2016)
《明码标价和禁止价格欺诈规定》(国家市场监督管理总局令第56号)
《商务部办公厅关于印发〈智慧商店建设技术指南(试行)〉的通知》(商办流通函〔2021〕220号)
5 基本要求
5.1 应符合法律法规的规定,并符合相应食品安全标准以及食用农产品的规定。
5.2 应清晰、醒目、持久,易于消费者辨认和识读。
5.3 应通俗易懂、有科学依据,内容真实、准确,不得虚假、夸大,不得标示封建迷信、色情、贬低其他食品以及食用农产品或违背科学常识的内容,也不得利用字号大小或色差误导消费者。
5.4 不得明示或暗示食用农产品或食用农产品的某成分具有预防、治疗疾病的作用。
5.5 应使用规范的汉字(商标除外),可以同时使用拼音、少数民族文字和外文,拼音不得大于相应汉字。使用外文时应与中文有对应关系(商标、进口食用农产品的生产者和地址、国外经销者的名称和地址、网址除外)。所有外文不得大于相应的汉字(商标除外),强制性标示内容应与规范汉字含义一致。
6 一般要求
6.1 食用农产品市场销售标签标识应当标注产品名称、产地,生产者或者销售者的名称(姓名)等信息。
6.2 对保质期有要求的食用农产品,应当标注保质期;保质期时间不超过72小时的,生产日期和保质期应当标注到小时,并采用24小时制标注。
6.2.1 食用农产品的生产日期按照以下规定标注:
a) 植物产品标注收获日期;
b) 畜禽产品标注屠宰或者产出日期;
c) 水产品标注起捕日期;
d) 活畜禽应标注出栏年龄;
e) 其他产品标注包装或者销售时的日期。
6.2.2 应按“年、月、日”的顺序标示日期,如果不按此顺序标示,应注明日期标示顺序。
6.2.3 保质期可以使用“最好在……之前食用”“……之前食用最佳”“保质期(至)……”“保质期xx个月[xx日(天),xx年]”等方式标注。
6.3 对贮存方式、温度、湿度、光照等有特殊要求的,应当具体标注。
贮存条件可以参考如下标示形式:
a) 常温(或冷冻,或冷藏,或避光,或阴凉干燥处)保存;
b) ×× - ×× ℃保存;
c) 请置于阴凉干燥处;
d) 常温保存,开封后需冷藏;
e) 温度:≤××℃,湿度:≤×× %。
6.4 在包装、保鲜、贮存中使用保鲜剂、防腐剂等食品添加剂的,应当标明食品添加剂名称。
6.5 即食食用农产品市场销售标签标识还应如实标注具体制作时间。
6.6 进口食用农产品的市场销售标签标识应当符合我国相应法律、行政法规的规定和食品安全标准的要求,并以中文载明原产国(地区),以及在中国境内依法登记注册的代理商、进口商或者经销者的名称、地址和联系方式,可以不标示生产者的名称、地址和联系方式。
6.7 进口鲜冻肉类产品的外包装上应当以中文标注规格、产地、目的地、生产日期、保质期、贮存条件等内容,必须标注目的地为中华人民共和国。
6.8 分装销售的进口食用农产品,应当在包装上保留原进口食用农产品全部信息以及分装企业、分装时间、地点、保质期等信息。
7 标示内容
7.1 名称
应在食用农产品市场销售标签标识的醒目位置,清晰地标示食用农产品真实属性的专用名称或者其购进时标注的名称。
7.2 产地
食用农产品产地标注应当具体到种植、采集、收获或者养殖、捕捞地所在县(市、区),鼓励标注到乡镇、村等具体产地。
7.3 生产者或者销售者的名称(姓名)
7.3.1 生产者或者销售者的名称应当是依法登记注册、能够承担产品质量责任的生产者或者销售者的名称,或者具备法律责任能力的自然人姓名。
7.3.2 分装食用农产品应当标注分装者的名称及地址,并注明分装字样。
7.3.3 地址的标识应当使用我国行政区划的省(自治区、直辖市)、县(自治县、市)、乡(镇、街道)的官方名称。
8 推荐标示内容和标示方式
8.1 若食用农产品带包装销售的,鼓励在包装上标明生产日期或者包装日期、贮存条件以及最佳食用期限等内容。
8.2 食用方法。根据产品需要,可标示对消费者有帮助的食用方法说明。
8.3 可以通过电子屏幕、电子货架等信息化方式向消费者展示食用农产品销售标签标识相关内容。
9 标签标识格式
9.1 标签标识字体颜色推荐黑色,若手写,字迹要求工整,笔画保持清晰,内容不得有重叠或涂改。标签标识字体大小适中,内容居中。
9.2 食品标签标识和标价签可合并展示。
9.3 食用农产品销售和贮存标签标识参考样式和示例见附件。
10 施行日期与有效期
本规范自2024年5月1日起施行,有效期5年。



四川省食品销售凭证规范
1 范围
本规范适用于四川省行政区域内食品、食品添加剂生产者和从事批发业务的经营者向其他食品生产经营者销售食品、食品添加剂时,向购货者出具并保存的销售凭证。食品生产经营者采购食品、食品添加剂,应当索取并保存符合本规范要求内容的销售凭证,保证食品、食品添加剂可追溯。
本规范所称食品包括预包装食品、散装食品、食用农产品。
2 术语和定义
本规范所称食品销售凭证,指食品、食品添加剂生产者和从事批发业务的经营者向其他食品生产经营者销售食品、食品添加剂时,向购货者出具并保存,如实记录食品、食品添加剂的名称、规格、数量、生产日期或者生产批号、保质期、销售日期以及销售者和购货者名称、地址、联系方式等信息的交易凭证。
3 依据
《中华人民共和国食品安全法》
《中华人民共和国食品安全法实施条例》
《四川省食品安全条例》
《食用农产品市场销售质量安全监督管理办法》(国家市场监督管理总局令第81号)
《农产品产地安全管理办法》(中华人民共和国农业部令第71号)
4 借鉴
《明码标价和禁止价格欺诈规定》(国家市场监督管理总局令第56号)
《食品安全国家标准 预包装食品标签通则》(GB 7718-2011)
5 基本要求
5.1 凭证应清晰、醒目、持久,易于辨认和识读。
5.2 应使用规范的汉字,书写正确。
5.3 食用农产品销售凭证保存期限不得少于六个月。其余销售凭证保存期限不得少于产品保质期满后六个月;没有明确保质期的,保存期限不得少于二年。
6 凭证内容
6.1 销售凭证填写内容应包括:食品、食品添加剂的名称、规格、数量、生产日期或生产批号、保质期、销售日期以及销售者和购货者名称、地址、联系方式等。
6.1.1 销售日期:按年、月、日的顺序标注。
6.1.2 生产日期:除食用农产品外,填写食品外包装上标注的生产日期。
6.1.3 保质期:除食用农产品外,填写食品外包装上标注的保质期。
6.2 销售凭证内容还应当包括统一社会信用代码、食品经营(生产)许可(备案)证号、编号、单位、单价、金额等详细信息。编号是指销售凭证的唯一识别码,可由一定数字、字母和符号组成。
6.3 食用农产品销售凭证应填写进货日期、产地、销售者摊位信息等内容。
6.3.1 进货日期:按年、月、日的顺序标注。
6.3.2 食用农产品产地:是指植物、动物、微生物及其产品生产的相关区域。产地应当具体到县(市、区),鼓励标注到乡镇、村等具体产地。
6.3.3 销售者地址/销售者摊位信息:填写销售者经营场所地址、门牌号等或食用农产品批发市场中的摊位号、门牌号等信息。地址应当使用我国行政区划的省(自治区、直辖市)、县(自治县、市)、乡(镇、街道)的官方名称。
7 推荐格式要求
7.1 凭证格式:推荐使用A5纸张。也可由生产经营者根据实际需要设定。有条件的生产经营者可以实施电子化凭证管理,但电子化凭证设置内容应和书式的内容一致。
7.2 字体:推荐使用宋体,标题字体使用三号加粗,其余内容不小于五号字体。
7.3 凭证联:推荐一式三联。第一联为销售联,作为供货方销售台账;第二联为客户联,作为购货者的购货凭证和进货台账;第三联为记账联,作为供货方的记账凭证。
8 其他
8.1 国家有特殊规定的食品、食品添加剂,其销售凭证按照相关规定执行。
8.2 四川省食品销售凭证参考样式及参考示例见附件。
9 施行日期与有效期
本规范自2024年5月1日起施行,有效期5年。



