四川省人民政府办公厅
关于推进城区老工业区搬迁改造
的实施意见
川办发〔2014〕85号 2014年9月25日
(已废止)
各市(州)人民政府,省政府各部门、各直属机构:
为贯彻落实《国务院办公厅关于推进城区老工业区搬迁改造的指导意见》(国办发〔2014〕9号),科学有序推进我省城区老工业区搬迁改造工作,经省政府领导同志同意,现结合我省实际提出如下实施意见。
一、总体要求
(一)指导思想。深入贯彻落实党的十八大、十八届三中全会和省委十届三次、四次全会精神,以科学发展为主题,以加快转变经济发展方式为主线,以新型工业化和新型城镇化为引领,大力实施“三大发展战略”,坚持改革开放,创新体制机制,突出城区老工业区产业重构、城市功能完善、生态环境修复和民生改善等工作着力重点,与城市新区、产业园区建设和危旧房棚户区改造相结合,统筹企业搬迁改造和新兴产业培育,促进改造提升和转型升级,把城区老工业区建设成为经济繁荣、以人为本、功能完善、生态宜居的现代化城区,增强城市发展活力和辐射带动作用,形成多点多极发展的重要支撑。
(二)基本原则。
政府推动、市场运作。坚持市场配置资源的决定性作用和更好发挥政府作用。城区老工业区所在城市人民政府要科学论证,统筹规划,正确引导,精心组织,努力探索符合区情、科学可行的搬迁改造方案。
因地制宜、改革创新。各地要充分考虑区位条件、资源禀赋、发展基础和环境承载能力,合理确定搬迁改造的方向和目标,统筹规模和时序,探索创新搬迁改造的方式和途径,调动各方面积极性,鼓励社会资本和各方力量参与搬迁改造。
协调推进、注重实效。城区老工业区搬迁要加强政策引导,科学合理布局,注重同推进技术进步和企业重组相结合,注重扩大就业和增加居民收入,提高基本公共服务水平,做好宣传引导和善后补偿工作,营造良好和谐社会氛围。
(三)主要目标。
到2017年,全省城区老工业区搬迁改造工作全面启动。其中,重点老工业基地(指纳入《全国老工业基地调整改造规划(2013—2022年)》的内江、自贡、宜宾、攀枝花、绵阳、泸州、乐山、德阳和成都市青白江区,简称“8市1区”)城区老工业区搬迁改造取得阶段性成果,城市空间布局进一步优化,企业改造提升和产业转型升级取得积极进展,生态文明建设和危旧房棚户区改造等民生工程取得明显成效。其他城区老工业区搬迁改造或相关重点项目全面启动。到2022年,全省城区老工业区搬迁改造任务基本完成,城区老工业区发展活力和公共服务水平显著提高,成为区域经济发展的重要增长点。
二、主要任务
(一)统筹企业搬迁和园区建设。着力优化区域产业布局,调整产业结构,提升产业发展质量和竞争力,有关市(州)人民政府要根据经济社会发展规划、城市总体规划和地方实际,对城区老工业区企业区别不同情况分别实施就地改造、异地迁建和依法关停等。
有序推进企业搬迁改造。企业实施就地改造要符合城区功能定位,适应新型工业化和新型城镇化发展需要,优化生产流程和布局,不断提高清洁生产、安全生产和环境保护水平,提升发展质量和效益。对环境污染严重,环境风险及安全隐患突出,难以通过就地改造达到安全、卫生及环境保护等法律法规要求和国家相关标准的企业,要依法关停或异地迁建。要按照国家产业政策和行业准入标准实施企业异地迁建,对淘汰落后产能、压减过剩产能的,优先安排淘汰落后产能奖励资金。支持企业提高研发创新能力,促进工艺技术和产品提档升级。企业实施依法关停的,要妥善做好职工安置等善后工作。城区老工业区的功能、土地利用类型等因实施搬迁改造而发生重大变化的,所在城市人民政府要依法组织修订相关规划,有关部门及时按程序办理。加快城区老工业区搬迁改造重点项目建设,抓好自贡鸿鹤化工、川化集团转型升级等项目实施,规划研究攀成钢、达钢、南充炼油厂等转型升级项目。
加强产业园区建设。将产业园区建设作为老工业区搬迁改造的承接地和培育发展接续替代产业的聚集区。根据搬迁企业的行业特点和产业类型,引导企业向产业园区集中,加强产业内上下游企业的合作,延伸产业链条,打造具有区域特色的产业集群,使产业园区成为城镇空间拓展和经济发展的增长点。推进区域产业合作,支持老工业城市合作共建产业园区,尊重市场主体意愿,打破行政区划选择搬迁企业承接地。加强产业园区基础设施建设,支持有条件的产业园区开展循环化改造,完善产业园区研发、信息服务等公共平台和服务体系。重点建设好内江经济技术开发区、自贡高新技术产业开发区、攀枝花钒钛高新技术产业园区、宜宾临港经济技术开发区、泸州高新技术产业园区、乐山高新技术产业开发区、绵阳高新技术产业开发区等。
(二)完善提升城市服务功能。提升老城区服务功能,调整产业结构,大力发展现代服务业,完善市政公用设施和公共服务设施,增强基本公共服务水平和支撑能力。统筹推进旧城改造和城市新区建设,优化城市空间布局,推动新旧城区错位互补发展。
优化提升旧城区发展。科学利用城区老工业区腾退土地,根据城市规划和用地条件,有序推进老厂区、旧街区、棚户区改造,优先支持服务业项目和集聚区建设,重点发展设计咨询、商务服务、科技信息、金融、会展等生产性服务业和商贸、健康、旅游、文化等生活性服务业,鼓励有条件的城市发展总部经济、楼宇经济,打造城市特色商务区,提升城市整体服务功能和品质。认真做好工业遗产核查和认定工作,及时将具有重要价值的工业遗产公布为相应级别的文物保护单位,加强具有地域特色的工业遗产、历史建筑、古树名木和传统街区风貌的保护利用,建设有特色的主题公园和社区公园。注重工业遗产资源的保护和合理利用,支持利用老厂区、老厂房、老设施发展文化创意、工业旅游等产业。城市改造涉及中华老字号企业动迁的,优先在原址安置,确因规划调整不适宜原址安置的,应结合城镇规划选择适宜其发展的商圈妥善安置。
统筹推进城市新区建设。对产业扩张迅速、人口分布密集、发展空间受制约的老工业城市,要科学规划城市新区,合理确定新区定位、选址和规模,有序推进城市空间拓展,满足老工业区企业搬迁需要。统筹推进城市新区水、电、气、通讯、生态等基础设施和医院、学校等公共服务设施建设,增强新区承载人口和吸纳产业的能力。保护自然山水格局,加强湿地和农田保护。推进城市新区市政道路建设,尽快形成路网骨架,推动城市公共交通向新区延伸,提升产业园区和企业搬迁地与老城区的交通便利性。突出城市特色和风貌塑造,提升城市整体品位。坚持产城一体、产城相融,增强城市新区产业支撑,推进产业文明与城市文化相融发展,把城市新区建成为经济社会发展的重要增长点及现代产业发展聚集区。
加强市政公用设施和公共服务设施建设。坚持先规划、后建设,先地下、后地上的原则,加快雨污分流改造,加强供水、燃气、电力、通讯等各类地下管网建设和老旧管网改造,推进地下综合管廊试点建设。加大生活污水和垃圾处理、防洪排涝、电力通信等设施建设和改造力度,提高防灾减灾和应对突发事件能力。完善城市综合交通系统,支持发展绿色交通。增强公共服务设施支撑能力,加强医疗、教育、体育、养老等公共服务设施的规划和建设。鼓励社会资本参与城市基础设施投资、建设和运营。
抓好攀枝花“三线”建设博物馆、内江糖业博物馆、自贡工业博物馆、泸州工业文化博览园、绵阳跃进路工业遗址保护等项目建设,形成具有历史意义和地域特色的工业文化传承体系。
(三)加强生态修复和环境整治。大力推进老工业区生态建设和污染治理,结合城市河湖水系和老工业区绿地体系,构建特色生态景观。确保老工业区人居环境质量,人均公园绿地面积达到国家有关规定。
企业异地迁建或依法关停,应制订搬迁过程中产生的废物和企业生产、存储设施处理处置方案,落实污染防治责任,防止发生二次污染和次生突发环境事件。加强环境监管,开展企业搬迁遗留场地环境调查和风险评估。对土壤、水体污染严重的区域,严格落实治理修复责任,及时治理,防止污染扩散。对确认已污染的建筑物应编制清洁方案,治理后方能利用。建立吸引社会资本投入生态环境保护的市场化机制,积极探索城区老工业区污染治理市场化新模式,开展生态修复、环境污染第三方治理试点。加大资金投入力度,加强城区老工业区重金属污染综合治理,积极推进腾退土地有机物污染治理。
抓好自贡鸿鹤坝老工业区污染土地修复、攀枝花流沙坡—马家田区域环境整治、内江麻柳坝老工业区污染土地修复、德阳重金属污染治理等一批环保重点项目实施。
(四)保障和改善民生。大力推进城区老工业区危旧房棚户区改造和市政公用设施建设,优先安排城区老工业区相关项目纳入年度建设和改造计划。
注重发挥市场机制作用,创新投融资机制,吸引社会力量参与危旧房棚户区改造。着力改善群众居住条件和社区环境,提升城市品质,促进社会和谐。支持企业老家属区进行房屋修缮和环境综合整治,完善配套设施,改善老职工、困难家庭居住条件,提高老家属区社区管理和服务水平。指导各地积极拓宽就业领域,落实就业扶持政策,做好对企业富余人员的职业培训、职业指导服务、公益性岗位提供,指导企业依法妥善处理职工劳动关系和社会保险。加快推进主辅分离,妥善解决国有企业办社会职能、厂办大集体、离退休人员社会管理等历史遗留问题。
三、保障措施
(一)加强组织领导。
建立由省发展改革委、省经济和信息化委、国土资源厅、财政厅、环境保护厅、住房城乡建设厅、人力资源社会保障厅、省国资委等省直相关部门组成的省老工业基地调整改造工作联席会议制度,协调解决重大问题,研究制定相关政策。省发展改革委负责综合协调,指导重点城区老工业区编制完善实施方案,研究提出政策意见。省经济和信息化委要加强对工业企业搬迁改造的引导,推动重点工业搬迁项目实施。住房城乡建设厅要加大对城区老工业区危旧房棚户区改造和市政公用设施建设的支持力度,科学规划城市新区建设。省国资委要协调省属相关国有企业积极配合城区老工业区搬迁改造工作。省直各有关部门要根据职能职责,尽快落实相关政策,加大支持力度。
城区老工业区所在市(州)人民政府是搬迁改造的责任主体,对城区老工业区搬迁改造工作负总责。搬迁改造任务较重的市(州)人民政府要加强组织领导,建立推进机制,制定实施方案,落实工作责任,切实抓好各项工作。
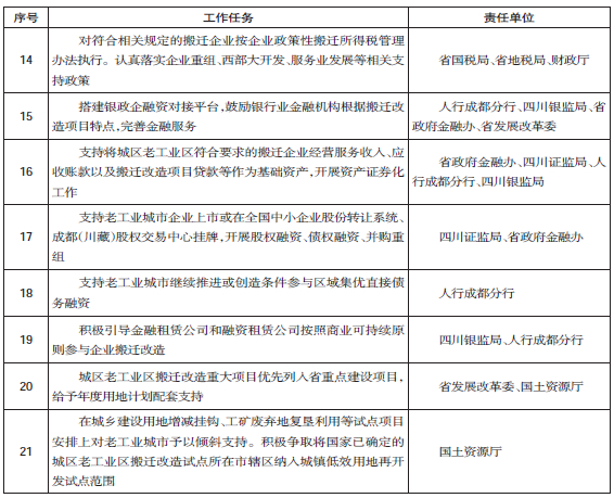
(二)加大财税扶持力度。省级相关专项资金要加大对城区老工业区企业搬迁、改造升级、新兴产业培育、危旧房棚户区改造、市政公用设施建设、承接企业搬迁的城市新区建设、生态环保整治等的支持力度。对符合相关规定的搬迁企业按企业政策性搬迁所得税管理办法执行。认真落实西部大开发、企业重组、服务业发展等相关支持政策。鼓励中央企业分支机构结合改组改制、发展混合所有制经济,变更为独立法人,实行就地注册就地纳税。
(三)拓宽资金筹措渠道。搭建银政企融资对接平台,鼓励银行业金融机构根据搬迁改造项目特点,创新信贷产品,完善金融服务。支持将城区老工业区符合要求的搬迁企业经营服务收入、应收账款以及搬迁改造项目贷款等作为基础资产,开展资产证券化工作。支持符合条件的企业上市或在全国中小企业股份转让系统、成都(川藏)股权交易中心挂牌,开展股权融资、债权融资、并购重组。支持老工业城市继续推进或创造条件参与区域集优直接债务融资。支持城区老工业区危旧房棚户区改造通过省级平台“统借统还”融资模式争取国家开发银行专项贷款。鼓励社会资本参与搬迁企业改制重组和城区老工业区市政基础设施建设。积极引导金融租赁公司和融资租赁公司按照商业可持续原则参与企业搬迁改造。
(四)加大土地政策支持力度。对因搬迁改造被收回原国有土地使用权的企业,经批准可采取协议出让方式,按土地使用标准为其安排同类用途用地。改造利用老厂区老厂房发展符合规划的服务业,涉及原划拨土地使用权转让或改变用途的,经批准可采取协议出让方式供地。下达各市(州)的年度用地计划指标和存量建设用地优先解决搬迁企业用地。城区老工业区搬迁改造重大项目优先列入省重点建设项目,给予年度用地计划配套支持。在城乡建设用地增减挂钩、工矿废弃地复垦利用等试点项目安排上对老工业城市予以倾斜支持。积极争取将国家已确定的城区老工业区搬迁改造试点所在市辖区纳入城镇低效用地再开发试点范围。对搬迁企业原址发现地下文物或工业遗产被认定为文物的老工业区,因保护文物需要新增建设用地的,优先安排用地计划指标。支持“三线”调整改造企业搬迁后闲置土地合理利用。
附件:重点任务省直部门(单位)分工表

