四川省人民政府
贯彻国务院关于依托黄金水道推动
长江经济带发展指导意见的实施意见
川府发〔2014〕67号 2014年11月11日
各市(州)人民政府,省政府各部门、各直属机构,有关单位:
为贯彻落实《国务院关于依托黄金水道推动长江经济带发展的指导意见》(国发〔2014〕39号,以下简称《指导意见》)以及国务院办公厅《贯彻实施〈国务院关于依托黄金水道推动长江经济带发展的指导意见〉重点任务分工方案(2014—2015年)》(国办函〔2014〕75号)精神,现结合我省实际提出如下贯彻实施意见。
一、加快长江川境段及支流重大项目实施
(一)大力推进航道项目实施。全面提升长江黄金水道通行能力,着力推进川江段干流等级提升、支线航道建设、港口合理布局和过江通道建设4项任务,重点实施纳入国家《长江经济带综合立体交通走廊规划(2014—2020年)》(以下简称《走廊规划》)的27个项目,估算投资555亿元。
(二)加快实施长江干线航道等级提升工程。推进干线航道整治工程,重点实施长江宜宾至重庆川境段228公里航道整治工程,将航道等级由三级提升至二级;研究论证长江上游宜宾至水富段30公里航道整治工程,将航道等级由四级提升至三级。
(三)统筹推进支线航道建设。加快航道整治和梯级渠化,提高支线航道等级。加快岷江高等级航道建设项目前期工作,及时开工岷江犍为、龙溪口、东风岩等航电枢纽,同步推进岷江龙溪口至宜宾段81公里航道整治工程。完善嘉陵江航电枢纽工程和川境段航运配套工程。研究论证金沙江攀枝花至水富段788公里航运资源开发和实施翻坝转运系统。
(四)促进港口合理布局。加强分工合作,推进专业化、规模化和现代化建设,大力发展长江干支流现代航运服务业,形成层次分明、功能互补、竞争有序的港口发展格局。加快泸州港多用途码头二期续建工程、宜宾港志城作业区重大件泊位和散货泊位工程建设。推进泸州港—宜宾港整合,完善集装箱、大宗散货、汽车滚装等中转运输系统。
(五)加强长江过江通道建设。统筹规划建设过江通道,加强隧道桥梁方案比选论证工作,充分利用江上和水下空间,推进铁路、公路、城市交通合并过江,节约集约利用土地和岸线资源,重点实施豆坝、蓝田等17座过江桥隧工程。
二、推进长江上游综合交通运输体系建设
(六)推进综合交通运输体系重大项目建设。依托长江黄金水道,统筹铁路、公路、航空、管道建设,加快长江上游综合交通运输体系和综合交通枢纽建设,重点实施纳入《走廊规划》的22个(类)项目,估算投资7407亿元。
(七)大力推进铁路建设。以快速铁路和国家干线铁路为重点,发挥铁路在综合运输体系中的骨干作用。加快推进成都至重庆、成都至贵阳、成昆铁路扩能改造等项目建设。加快成都至康定等项目前期工作,确保成都至康定铁路成都(朝阳湖)至雅安段2014年开工建设,力争雅安至康定(新都桥)段2015年开工建设。力争昭通至攀枝花至丽江、重庆至昆明、汉中至巴中至重庆等项目在“十三五”期间开工建设。重点实施7个(类)项目,总投资2150亿元。
(八)完善公路运输网络。加快连通重点区域、中心城市、主要港口和重要省界的高速公路网络。全面推进雅安至康定、国道4216线攀枝花至丽江段、汶川至马尔康等在建高速公路项目建设。加快国道8513线绵阳至九寨沟(川甘界)、国道7611线昭通至西昌(四川境)、国道4216线仁寿至井研至屏山新市段、国道4216线屏山新市至金阳至攀枝花段等高速公路前期工作。以国道108、210、212、213、215、318、319、348等相关路段改扩建为重点,新改建普通国省干线公路15000公里。加快县乡连通路、资源开发路、旅游景区路、山区扶贫路建设,实现具备条件的乡镇、建制村通沥青(水泥)路,建设农村公路90000公里。重点实施9个(类)项目,总投资4461亿元。
(九)加快民航机场建设。巩固和强化现有区域性枢纽机场优势地位,全力推进国家级国际航空枢纽成都新机场项目前期工作,力争2014年获得立项批复,2015年开工建设;同步加快支线机场发展,完善阿坝红原机场配套设施,力争2015年开工建设乐山、巴中机场,“十三五”期内开工建设甘孜、阆中机场。深化空域管理改革,大力发展通用航空。依托空港资源,建设空港经济区,发展临空经济。
(十)提升综合交通枢纽功能。加快建设成都全国性综合交通枢纽和泸州等区域性综合交通枢纽,发展一批重要的综合交通枢纽节点城市。加快成都、川南、川东北、攀西城市群城际交通网络建设,实现城市群内中心城市之间、中心城市与周边城市之间的快速通达,完善城市公共交通和乡村交通网络。同时,统筹油气运输通道和储备系统建设,形成以干线管道为主轴、辐射沿江各地的油气管网。
三、推进产业转型升级
(十一)培育打造一批国家级重大产业基地。加强科技攻关和体制机制创新,推进攀西国家级战略资源创新开发试验区建设。以新能源设备、航空航天等高端装备为重点,打造国家重要的高端装备制造业基地。以三江水电开发、川东北和川中天然气综合利用、川南页岩气资源勘探开发、送电通道建设为重点,建设全国最大的清洁能源基地。以信息、软件、生物等为重点,建设国家级高技术产业基地。以茶叶、肉制品、果蔬等优势特色农业产业带建设为重点,打造国家重要的农产品深加工基地。以成都国家服务业综合改革试点区建设为重点,抓好省级现代服务业综合改革试点工作,努力建设国家现代服务业改革发展示范区。建设一批国家级工程(技术)研究中心、工程(重点)实验室和企业技术中心。加快设立新兴产业创业参股投资基金、科技型中小企业创业投资引导基金、科技成果转化引导基金,推动创新发展。建设长江上游特色地域文化及生态休闲度假旅游目的地,打造长江黄金水道精品旅游产品和旅游线路。
(十二)重点推进五大高端成长型产业和五大新兴先导型服务业发展。率先发展页岩气、节能环保装备、信息安全、航空与燃机、新能源汽车五大高端成长型产业,引领产业转型升级。加强五大高端成长型产业关键核心技术知识产权保护。科学有序加快建设四川长宁—威远等国家级页岩气示范区,促进规模化生产。大力发展节能环保装备产业,抓好节能环保装备应用示范工程建设。强化军民融合和产学研用相结合,大力发展具有自主创新技术的信息安全产业。加强航空与燃机关键核心技术攻关,加快航空与燃机重点优势产品示范应用和产业化。推进新能源汽车整车制造和电机、电控、电池等核心关键部件研发,强化推广应用。以电子商务、现代物流、现代金融、科技服务和养老健康服务五大新兴先导型服务业为重点,推进服务业全面发展。推进电子商务产业做大做强,以成都国家电子商务示范城市为重点,打造中西部电子商务中心。着力提高物流业智能化、专业化、现代化水平,建设国家重要的国际化物流枢纽中心。推动金融业创新发展,加快建设西部金融中心。培育壮大科技服务业市场主体,建设成都西部科技服务业中心基地、绵阳科技城军民融合科技服务业集聚区。推动养老健康服务业产业化、多元化、专业化发展,促进医养结合、养老健康融合发展。
(十三)积极承接产业转移和经济带分工协作。主动参与沿江地区多层次区域合作机制和发展平台。以国家级和省级开发区为重点,建设一批承接产业转移示范区和加工贸易梯度转移承接地。加强与上游地区和中下游地区及周边省市经贸合作,发挥长三角、泛珠三角区域合作机制平台作用,推进产业分工合作。
四、推进新型城镇化健康发展
(十四)全面提升城镇化发展质量和水平。力争到2020年全省常住人口城镇化率达到53%以上,与全国差距进一步缩小。配合国家做好《成渝城市群规划》编制工作,明确成渝城市群四川部分的发展目标、空间结构、城市群内部各城市的功能定位和分工等。编制完成《省域城镇体系规划》、四大城市群规划和《四川省新型城镇化中长期规划(2014—2020年)》,以规划为引领,优化全省城镇体系和空间布局,确定不同城镇人口规模等级和职能分工。围绕推进“三个1亿人”城镇化相关要求,促进农业转移人口和其他常住人口在城镇落户,提高城镇综合承载能力,提升城镇化发展质量。
(十五)推动四川天府新区创新发展。抓住天府新区批准为国家级新区的历史机遇,创新体制机制,着力促进要素有序自由流动、资源高效配置、市场深度融合,提升国际综合竞争能力。着力发展高端产业,加快建设天府新区创新研发产业功能区,建立完善现代产业体系。推进生态文明建设,保护和传承历史文化,促进人与自然和谐发展,加快建设成渝经济区最具活力的新兴增长极,努力把天府新区建设成为以现代制造业为主的国际化现代新区,打造成为内陆开放经济高地、宜业宜商宜居城市、现代高端产业集聚区、统筹城乡一体化发展示范区。
(十六)促进成渝城市群一体化。提升成都中心城市功能和国际化水平,发挥引擎带动和支撑作用。推进绵阳科技城加快发展,积极推动成德绵乐同城化发展。促进川南城市群一体化发展,加快泸州、宜宾等沿江城市建设。推动川东北城市群资源优势转化,做强城市经济,发挥辐射带动作用。加快安宁河谷经济发展带和金沙江下游沿江城镇带发展,建设以战略资源开发为特色的新兴增长极。深化川渝合作,加强川渝合作示范区(广安片区)建设,促进城市间的资源整合与一体化发展。
五、全方位多层次扩大对外开放
(十七)探索投资、金融、贸易便利化等改革试点。在成都高新综合保税区、成都空港保税物流中心(B型)2个海关特殊监管区域学习借鉴上海自贸区成熟经验,积极开展投资、金融、贸易便利化等改革试点,努力建设具有国际水准的投资贸易便利、监管高效便捷、法制环境规范的内陆开放示范区。适时将我省其他海关特殊监管区域纳入实施范围。加快建设新川创新科技园、中法成都生态园等各类国别产业园区。
(十八)建设面向西南开放核心腹地。依托孟中印缅、中老泰和中越国际大通道,形成四川连接南亚和东南亚的对外开放捷径。积极对接南向国际经济走廊沿线产业布局,加快建设外向型特色产业基地。拓展与东盟、印度、巴基斯坦等东南亚、南亚国家或地区的经贸往来和外经合作,积极融入中国—东盟自贸区和大湄公河次区域。
(十九)构建连接两大经济带的重要纽带。发挥成都战略支点作用和全球最佳商务城市开放优势,吸引更多跨国公司和知名企业落户我省。发挥我省连接长江经济带与丝绸之路经济带的纽带作用,向东通过长江黄金水道融入亚太经济圈,向西通过欧亚大陆桥加强与中亚、西亚及欧洲国家的合作。深挖川俄合作潜力,力争在对俄经贸、投资和人文合作上取得重大突破。巩固成都作为中国领馆第三城地位,争取更多国家来川设馆。抓住成都承办第22届世界航线发展大会机遇,争取吸引更多国际航企开航成都。提升“蓉新欧”班列国际运输功能,着力解决双向运输不平衡问题。争办更多的国际会议,逐步形成国际会议城市。
(二十)打造升级对外开放口岸和特殊区域。继续做强成都高新综合保税区,加强成都、重庆综合保税区联动。积极推动成都空港保税物流中心发挥作用,做好泸州港保税物流中心建设工作,推进德阳综合保税区获批,加大青白江铁路口岸、宜宾港两家保税物流中心的设立申报力度。争取将有条件的铁路、内河港口和机场规划建设成为国家开放口岸。努力推进省内海关特殊监管区域的优化、整合。积极与沿边省份合作共同建设边境经济合作区和边境旅游合作区。鼓励国有企业和民营企业发挥各自优势,抱团到境外建设经济贸易合作区和农业合作区,提升我省“走出去”的综合实力。
(二十一)主动融入长江经济带海关区域通关一体化。进一步完善四川全域通关一体化建设,积极融入长江经济带海关区域通关一体化。实施通关无纸化改革,加快地方电子口岸建设,积极推动实施海关和检验检疫的“一次申报、一次查验、一次放行”。推进更加便利的海关监管制度。积极拓展海关特殊监管区域保税功能,大力推动保税加工、物流和服务发展,推动建设保税物流分拨、检测维修、展示销售、研发、结算等中心。实施更加便利的检验检疫制度。
六、构建长江上游生态屏障
(二十二)强化沿江生态保护与环境治理。继续实施天然林资源保护工程,对2.66亿亩国有森林和集体公益林实施常年有效管护,巩固退耕还林成果1336.4万亩,实施天然草原退牧还草和新一轮退耕还林还草工程。加强天然湿地保护与恢复,完善和新建35个以上国家和省级湿地公园。大力推进川西藏区生态保护与建设工程,完成退化草地和沙化土地治理102万公顷。开展岩溶地区石漠化综合治理,完成治理面积2.5万平方公里以上。加快地震灾区生态修复治理,加强珍稀野生动植物保护和栖息地建设。新增治理水土流失面积8000平方公里。认真落实大气污染防治目标任务,加强重点行业大气污染综合整治,切实改善环境空气质量,扭转四川盆地区域性雾霾、酸雨恶化态势。加强重点流域水污染防治,明确水功能区限制纳污红线,科学核定水域纳污容量。在江河源头、饮用水保护区及其上游禁止发展化工等高风险、高污染产业。加快建设城镇生活污水垃圾处理设施。大力推进秸秆资源化综合利用,加强农业面源污染防治。
(二十三)加强水资源保护与利用。划定各县(市、区)用水总量控制、用水效率控制红线,建设水源地环境风险防控工程,取缔饮用水水源保护区内的排污口。优先支持城乡集中供水工程建设,鼓励各地区建设饮用水应急水源和第二水源。加快建设武引二期灌区、毗河供水一期、白岩滩水库等骨干水源及灌区工程,尽早开工土溪口水库、李家岩水库、向家坝灌区一期等大中型水利项目,适时开展引大济岷、长征渠引水等项目前期论证工作。分批启动建设100个节水型社会重点县(市、区)。
七、建立健全工作机制
(二十四)高度重视,明确目标。依托长江黄金水道推动长江经济带发展,是党中央、国务院做出的重大战略决策。四川省有96.5%的幅员面积位于长江流域,加快长江经济带建设,对我省是一个极其重要的历史发展机遇。各地各部门要高度重视,科学谋划、抢抓机遇,主动作为,融入长江经济带,努力将四川建设成为推动长江经济带发展的战略腹地和重要增长极、促进长江经济带与丝绸之路经济带联动发展的战略纽带和重要依托、保障国家安全和维护民族团结的战略前沿和生态屏障。
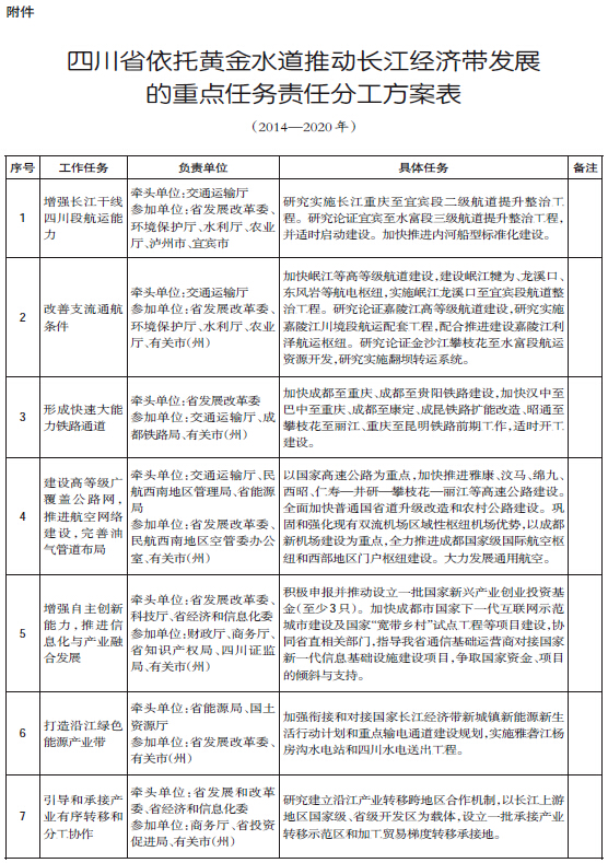
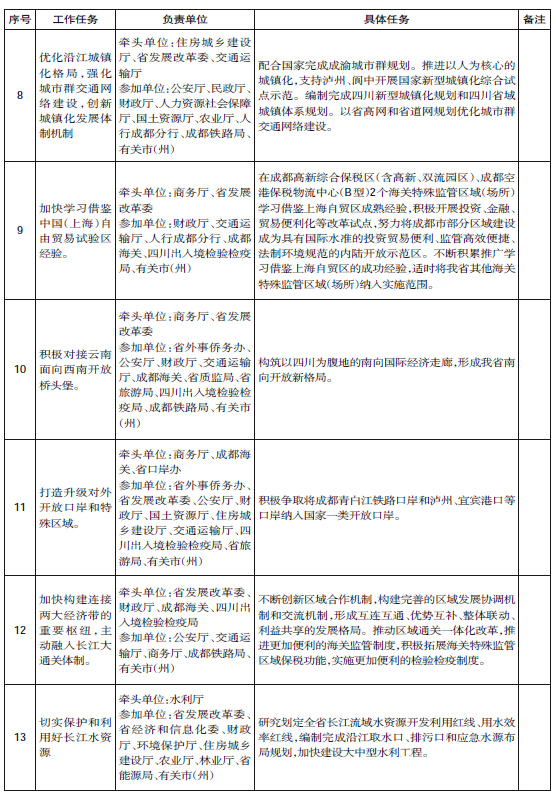
(二十五)突出重点,落实责任。要把依托黄金水道推动长江经济带发展工作摆在突出的重要位置,全力抓好《指导意见》的组织实施。各有关部门要抓紧落实本实施意见各项任务,按照《四川省依托黄金水道推动长江经济带发展的重点任务责任分工方案表》中增强干线航运能力、打造沿江绿色能源产业带等15项重点任务分工要求,结合实际进一步分解细化涉及本部门本地区的工作,抓紧制定具体落实措施。
(二十六)统筹协调,合力攻坚。健全相应的工作机构,完善不同层次的协调机制,加强市(州)、省直部门和项目业主的综合协调联动,建立由省发展改革委牵头的长江经济带发展推进工作联席会议制度,做好跟踪分析,研究和督促检查重大战略、重大政策、重大项目的落实情况,及时协调重大项目推进中涉及的征地拆迁、资金筹集、环评等相关问题。
附件:四川省依托黄金水道推动长江经济带发展的重点任务责任分工方案表


