四川省人民政府
关于取消57项中央指定地方实施
行政审批事项的决定
川府发〔2015〕58号 2015年12月2日
(已失效)
各市(州)、县(市、区)人民政府,省政府各部门、各直属机构,有关单位:
根据《国务院关于第一批取消62项中央指定地方实施行政审批事项的决定》(国发〔2015〕57号)要求,经对应清理,“境内国际科技会展审批”“矿业权价款评估备案核准”“设立水利旅游项目审批”“第二类医疗技术临床应用准入”“其他部门新建、撤销气象台站审批”5项,已经《四川省人民政府关于取消非行政许可审批事项的决定》(川府发〔2015〕51号)取消,我省决定对应取消余下57项中央指定地方实施行政审批事项。
各地、各有关部门(单位)要进一步规范对国务院、省政府此次取消事项的落实工作,在本决定公布之日起1个月内与上级相关部门做好沟通衔接,确保无缝对接;对取消的行政审批事项,各级政务服务平台要立即停止受理,已受理的要立即停止办理,并不得以任何形式变相审批。要转变管理方式,切实加强事中事后监管,防止出现管理真空,相关管理措施要在本决定公布之日起1个月内抄送同级行政审批制度改革管理部门和法制部门。对调整行政审批权限的事项,要严格规范审批行为,严格限制自由裁量权,优化审批流程,提高办事效率。要继续深化行政审批制度改革,协同推进简政放权、放管结合、优化服务,不断提高政府管理科学化、规范化、法治化水平。
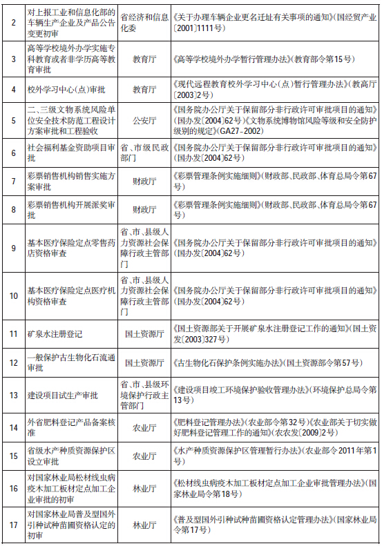
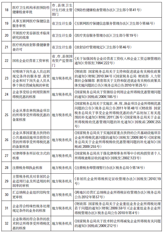
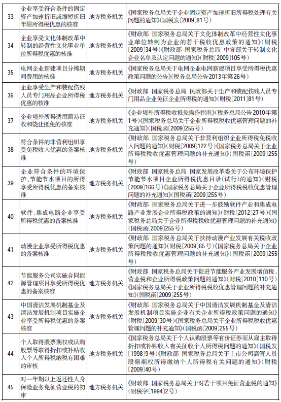
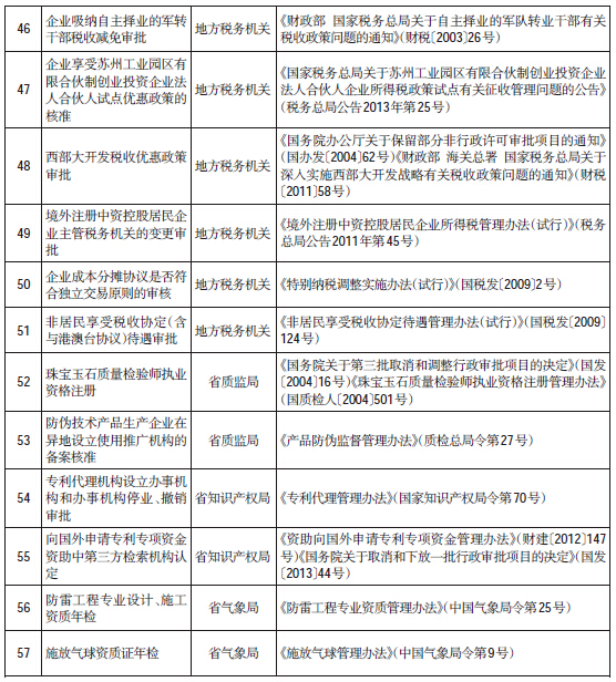
附件:省政府决定取消的中央指定地方实施行政审批事项目录(共计57项)




