国务院关于印发2015年推进简政放权放管结合转变政府职能工作方案的通知
国发〔2015〕29号
各省、自治区、直辖市人民政府,国务院各部委、各直属机构:
国务院批准《2015年推进简政放权放管结合转变政府职能工作方案》,现予印发,请认真贯彻落实。
国务院
2015年5月12日
2015年推进简政放权放管结合转变政府职能工作方案
党的十八大和十八届二中、三中、四中全会对全面深化改革、加快转变政府职能作出了部署,提出了要求。两年多来,国务院把简政放权作为全面深化改革的“先手棋”和转变政府职能的“当头炮”,采取了一系列重大改革措施,有效释放了市场活力,激发了社会创造力,扩大了就业,促进了对外开放,推动了政府管理创新,取得了积极成效。2015年是全面深化改革的关键之年,是全面推进依法治国的开局之年,也是稳增长调结构的紧要之年,简政放权、放管结合和转变政府职能的任务更加紧迫、更加艰巨。为把这项改革向纵深推进,在重要领域和关键环节继续取得突破性进展,促进经济社会持续平稳健康发展,制定本方案。
一、总体要求
(一)指导思想。
全面贯彻党的十八大和十八届二中、三中、四中全会精神,按照“四个全面”战略布局,落实中央经济工作会议部署和《政府工作报告》确定的任务要求,紧扣打造“双引擎”、实现“双中高”,主动适应和引领经济发展新常态,协同推进简政放权、放管结合、优化服务,坚持民意为先、问题导向,重点围绕阻碍创新发展的“堵点”、影响干事创业的“痛点”和市场监管的“盲点”,拿出硬措施,打出组合拳,在放权上求实效,在监管上求创新,在服务上求提升,在深化行政管理体制改革,建设法治政府、创新政府、廉洁政府和服务型政府方面迈出坚实步伐,促进政府治理能力现代化。
(二)工作目标。
2015年,推进简政放权、放管结合和转变政府职能工作,要适应改革发展新形势、新任务,从重数量向提高含金量转变,从“给群众端菜”向“让群众点菜”转变,从分头分层级推进向纵横联动、协同并进转变,从减少审批向放权、监管、服务并重转变,统筹推进行政审批、投资审批、职业资格、收费管理、商事制度、教科文卫体等领域改革,着力解决跨领域、跨部门、跨层级的重大问题。继续取消含金量高的行政审批事项,彻底取消非行政许可审批类别,大力简化投资审批,实现“三证合一”、“一照一码”,全面清理并取消一批收费项目和资质资格认定,出台一批规范行政权力运行、提高行政审批效率的制度和措施,推出一批创新监管、改进服务的举措,为企业松绑减负,为创业创新清障搭台,为稳增长、促改革、调结构、惠民生提供有力支撑,培育经济社会发展新动力。
二、主要任务
(一)深入推进行政审批改革。
全面清理中央指定地方实施的行政审批事项,公布清单、锁定底数,今年取消200项以上。全面清理和取消国务院部门非行政许可审批事项,不再保留“非行政许可审批”这一审批类别。继续取消和下放国务院部门行政审批事项,进一步提高简政放权的含金量。基本完成省级政府工作部门、依法承担行政职能事业单位权力清单的公布工作。研究建立国务院部门权力清单和责任清单制度,开展编制权力清单和责任清单的试点工作。严格落实规范行政审批行为的有关法规、文件要求,国务院部门所有行政审批事项都要逐项公开审批流程,压缩并明确审批时限,约束自由裁量权,以标准化促进规范化。研究提出指导规范国务院部门证照管理的工作方案,对增加企业负担的证照进行清理规范。清理规范国务院部门行政审批中介服务,公布保留的国务院部门行政审批中介服务事项清单,破除垄断,规范收费,加强监管。对国务院已取消下放的行政审批事项,要严肃纪律、严格执行,彻底放、放到位,及时纠正明放暗留、变相审批、弄虚作假等行为。
(二)深入推进投资审批改革。
按照《政府核准的投资项目目录(2014年本)》,进一步取消下放投资审批权限。制定并公开企业投资项目核准及强制性中介服务事项目录清单,简化投资项目报建手续,大幅减少申报材料,压缩前置审批环节并公开审批时限。制订《政府核准和备案投资项目管理条例》。推进落实企业投资项目网上并联核准制度,加快建设信息共享、覆盖全国的投资项目在线审批监管平台。创新投资管理方式,抓紧建立协同监管机制,推动国务院有关部门主动协同放权、落实限时办结制度,督促地方抓紧制定细化、可操作的工作方案和配套措施。打破信息孤岛,加快信息资源开放共享,推动有关部门间横向联通,促进中央与地方纵向贯通,实现“制度+技术”的有效监管。
(三)深入推进职业资格改革。
进一步清理和取消职业资格许可认定,年内基本完成减少职业资格许可认定任务。指导督促地方做好取消本地区职业资格许可认定工作。研究建立国家职业资格目录清单管理制度,加强对新设职业资格的管理。研究制订职业资格设置管理和职业技能开发有关规定。加强对职业资格实施的监管,完善职业资格考试和鉴定制度,着力解决“挂证”、“助考”、“考培挂钩”等问题。制定行业组织承接水平评价类职业资格具体认定工作管理办法,推进水平评价类职业资格具体认定工作由行业协会等组织承担。加快完成国家职业分类大典修订工作,编制国家职业资格规划,形成与我国经济社会发展和人才队伍建设相适应的职业资格框架体系。
(四)深入推进收费清理改革。
坚决取缔违规设立的收费基金项目,凡没有法律法规依据、越权设立的,一律取消;凡擅自提高征收标准、扩大征收范围的,一律停止执行。清理规范按规定权限设立的收费基金,取消政府提供普遍公共服务或体现一般性管理职能的行政事业性收费;取消政策效应不明显、不适应市场经济发展需要的政府性基金;对收费超过服务成本,以及有较大收支结余的政府性基金,降低征收标准;整合重复设置的收费基金;依法将具有税收性质的收费基金并入相应的税种。清理规范具有强制垄断性的经营服务性收费,凡没有法定依据的行政审批中介服务项目及收费一律取消;不得将政府职责范围内的事项交由事业单位或中介组织承担并收费。整顿规范行业协会商会收费,坚决制止强制企业入会并收取会费,以及强制企业付费参加各类会议、培训、展览、评比表彰和强制赞助捐赠等行为;严禁行业协会商会依靠代行政府职能擅自设立收费项目。清理规范后保留的行政事业性收费、政府性基金和实行政府定价的经营服务性收费,实行收费目录清单管理,公布全国性、中央部门和单位及省级收费目录清单。开展收费监督检查,查处乱收费行为。
(五)深入推进商事制度改革。
推进工商营业执照、组织机构代码证、税务登记证“三证合一”,年内出台推进“三证合一”登记制度改革的意见,实现“一照一码”。全面清理涉及注册资本登记制度改革的部门规章和规范性文件。制定落实“先照后证”改革严格执行工商登记前置审批事项的意见。公开决定保留的前置审批事项目录。加快推进与“先照后证”改革相配套的管理规定修订工作。总结自由贸易试验区外商投资企业备案管理工作经验,加快在全国推进外商投资审批体制改革,进一步简化外商投资企业设立程序。建设小微企业名录,建立支持小微企业发展的信息互联互通机制,实现政策集中公示、扶持申请导航、享受扶持信息公示等。推进企业信用信息公示“全国一张网”建设。加快推进“信用中国”网站和统一的信用信息共享交换平台建设。继续创新优化登记方式,研究制定进一步放宽新注册企业场所登记条件限制的指导意见,指导督促地方制定出台、修改完善住所(经营场所)管理规定。组织开展企业名称登记管理改革试点。修订《企业经营范围登记管理规定》。简化和完善注销流程,开展个体工商户、未开业企业、无债权债务企业简易注销登记试点。制定进一步推进电子营业执照试点工作的意见,建设全国统一的电子营业执照系统。研究制定全国企业登记全程电子化实施方案。
(六)深入推进教科文卫体领域相关改革。
适应互联网、大数据等技术日新月异的趋势,围绕打造大众创业、万众创新和增加公共产品、公共服务“双引擎”,研究推进教科文卫体领域创新管理和服务的意见,尤其是对新技术、新业态、新模式,既解决“门槛过高”问题,又解决“无路可走”问题,主动开拓为企业和群众服务的新形式、新途径,营造良好的创业创新环境。落实好教科文卫体领域取消下放的行政审批事项,逐项检查中途截留、变相审批、随意新设、明减暗增等落实不到位的行为并加以整改。研究加强对教科文卫体领域取消下放行政审批事项的事中事后监管措施,逐项检查事中事后监管措施是否及时跟上、有力有效,是否存在监管漏洞和衔接缝隙,对发现的问题逐项整改。对教科文卫体领域现有行政审批事项进行全面梳理,再取消下放一批行政审批事项,协调研究解决工作中的重点难点问题。
(七)深入推进监管方式创新,着力优化政府服务。
按照简政放权、依法监管、公正透明、权责一致、社会共治原则,根据各地区各部门探索实践,积极借鉴国外成熟做法,转变监管理念,创新监管方式,提升监管效能,为各类市场主体营造公平竞争发展环境,使市场和社会既充满活力又规范有序。研究制订“先照后证”改革后加强事中事后监管的意见,开展加强对市场主体服务和监管的试点工作。抓紧建立统一的综合监管平台,推进综合执法。推进社会信用体系建设,建立信息披露和诚信档案制度、失信联合惩戒机制和黑名单制度。指导各地实施企业经营异常名录、严重违法企业名单等相关制度,构建跨部门执法联动响应及失信约束机制。积极运用大数据、云计算、物联网等信息化手段,探索实行“互联网+监管”新模式。推行随机抽查、告知承诺、举报奖励等办法,畅通群众投诉举报渠道,充分调动社会监督力量,落实企业首负责任,形成政府监管、企业自治、行业自律、社会监督的新格局。
以创业创新需求为导向,切实提高公共服务的针对性和实效性,为大众创业、万众创新提供全方位的服务,为人民群众提供公平、可及的服务。搭建为市场主体服务的公共平台,形成集聚效应,实现服务便利化、集约化、高效化。发展知识产权代理、法律、咨询、培训等服务,构建全链条的知识产权服务体系。提供有效管用的信息和数据,为市场主体创业创新和开拓市场提供信息服务。开展法律咨询服务,积极履行政府法律援助责任。加强就业指导和职业教育,做好大学生创业就业服务。制订完善人才政策,营造引智聚才的良好环境,为市场主体提供人力资源服务。创新公共服务提供方式,引入市场机制,凡是企业和社会组织有积极性、适合承担的,通过委托、承包、采购等方式尽可能发挥社会力量作用;确需政府参与的,也要更多采取政府和社会力量合作方式。政府要履行好保基本的兜底责任,切实保障困难群众的基本生活,消除影响群众干事创业的后顾之忧。
(八)进一步强化改革保障机制。
地方各级政府要抓紧建立简政放权放管结合职能转变工作推进机制。要按照国务院总体部署和要求,守土有责、守土尽责,强化责任、积极跟进,搞好衔接、上下联动。要树立问题导向,积极探索,主动作为,明确改革重点,推出有力措施,切实解决本地区企业和群众反映强烈的问题,增强改革的针对性和有效性。
国务院推进职能转变协调小组(以下简称协调小组)要切实发挥统筹指导和督促落实作用。要加强改革进展、典型做法、意见建议的沟通交流。针对改革中的重点难点问题和前瞻性、长远性问题,进行深入调研,提出对策建议。对出台的重大改革措施,组织开展第三方评估。加大督查力度,对重大改革措施的落实情况进行专项督促检查。抓住典型案例,推动解决社会反映强烈的问题。配合各项改革,做好法律法规起草、修订、审核、清理等工作。对简政放权、放管结合和转变政府职能事项进行专家评估,客观公正地提出意见建议。从建设法治政府、创新政府、廉洁政府和服务型政府的高度,加强理论研究,发挥决策咨询作用。
三、工作要求
(一)加强组织领导。各地区、各部门主要负责同志和协调小组各专题组、功能组组长要高度重视,勇于担当,切实担负起推进本地区本领域简政放权、放管结合、转变政府职能改革的重任。要切实提高推进改革的效率,根据本方案要求,及时组织制定工作方案并限期出台改革文件,明确时间表、路线图和成果形式,将任务逐项分解到位、落实到人。对主动作为的要激励,对落实不力的要问责,以抓铁有痕、踏石留印的作风,务求有进展、有突破、有实效。
(二)加强统筹协调。各地区、各部门和协调小组各专题组、功能组要牢固树立大局意识和全局观念,密切协作、协调联动、相互借鉴,勇于探索创新,敢于率先突破。各地区、各部门负责推动解决属于本地区本领域的问题;协调小组各专题组要发挥牵头作用,协调解决好跨部门跨领域的问题;协调小组办公室和各功能组要加强沟通协调和支持保障,形成工作合力,确保各项改革整体推进。
(三)加强地方指导。国务院各部门和协调小组各专题组、功能组要注重对地方改革的跟踪指导,搭建经验交流推广的平台。及时研究解决“接、放、管”和服务中的重点难点问题,为地方推进改革扫除障碍。加强对地方政府简政放权、放管结合、职能转变工作的考核,完善考评机制,切实推动基层政府职能转变,着力解决“最后一公里”问题。
(四)加强舆论引导。要及时发布权威改革信息,回应社会关切,引导社会预期。加强改革举措的解读宣传,凝聚改革共识,形成推动改革的良好舆论氛围。
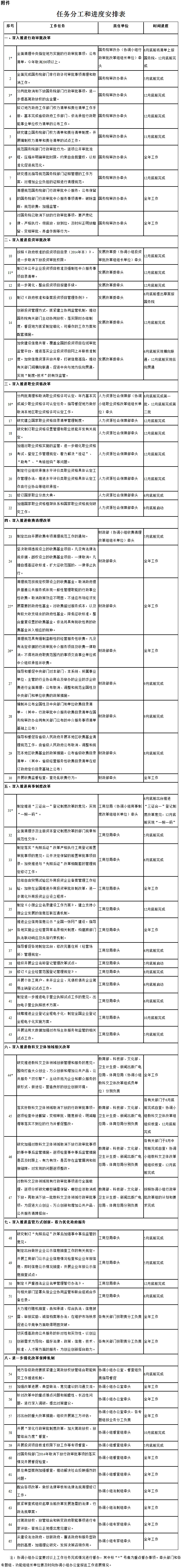
附件:任务分工和进度安排表




微信公众号
政务微博
头条号